Bán hàng trực tuyến: 0941344233

Tất cả tin tức

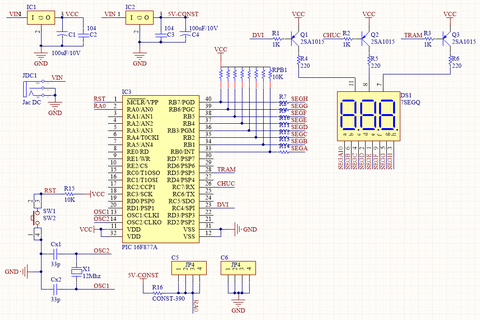
Mạch đo điện trở 000 - 999 dùng PIC16F877A

Đăng bởi Đỗ Hữu Quang 30/10/2020

Mạch đo điện trở 000 - 999 Xin chào mọi người hôm nay mình xin giới thệu một mạch đo điện trở dùng chức năng ADC của dòng vi điều khiển PIC16F877A 1, Danh sách linh kiện - DIP40 = 1 - PIC 16F877A = 1 - Thạch anh 20Mhz = 1 - Tụ gốm 33P = 2 - Led 7 thanh 0.56 Anot 3 số = 1 - Nút nhấn  = 1 - A1015 = 3 - Jump cái đơn = 1 - LM7805 = 2 - Trở băng 10K = 1 - Trở 10K = 1 - Trở 1K = 3 - Jack DC 5.5 = 1 - Trở 100 = 1 - Tụ gốm 104 = 4 - Tụ 1000uF/6.3V = 2     2, Sơ đồ nguyên lý     3, Nguyên lý...

Mạch tạo sóng sin chuẩn dùng Transistor kiểm tra bằng oscilloscope

Đăng bởi Đỗ Hữu Quang 30/10/2020

Mạch tạo sóng sin chuẩn dùng Transistor kiểm tra bằng oscilloscope     Xin chào mọi người, hôm nay mình xin chia sẻ pcb mạch tạo sóng sin dùng transistor. + File nguyên lý gốc là từ phòng thực tập cơ bản T-309. Mình sửa lại 1 vài thông số và vẽ lại mạch in cho thuận tiện hàn linh kiện. (Phòng đó là phòng tập hàn nên mỗi nguời được cấp cho cái bo hàn khá là cổ :3 ). --->>  Mọi người có thể đến...

Hướng dẫn làm LED Ngôi Sao_V2

Đăng bởi Đỗ Hữu Quang 30/10/2020

Hướng dẫn làm LED Ngôi Sao_V2   Chào các bạn! Hôm nay mình sẽ hướng dẫn các bạn cách làm một chiếc đèn nháy ngôi sao để trang trí nhà cửa hay làm đồ chơi cho trẻ em đẹp và hay nhé. Video Sản Phẩm:     I Chuẩn bị làm mạch điều khiển LED Ngôi sao - 1 IC 89S52: http://dohuuquang.online/san-pham/49/at89s52-24pu-dip40-8051.html - 1 Đế cắm 40 chân: http://dohuuquang.online/san-pham/144/de-ic-40p-dip-40-de-89s52-de-8051-de-pic16f877a-de-89c52-de-89c51.html - 1 Trở băng 10 A09: http://dohuuquang.online/san-pham/583/tro-bang-10k-a09-103-18w-5.html - 1 IDE 10p đực ( Jack để kết nối nạp chương trình cho 89S52): http://dohuuquang.online/san-pham/446/ide10-duc-thang-254.html - 1 Thạch anh...

Hiển thị tốc độ động cơ Encoder lên LCD1602 sử dụng 89S52

Đăng bởi Đỗ Hữu Quang 30/10/2020

Hiển thị tốc độ động cơ Encoder lên LCD1602 sử dụng 89S52 Video Minh Họa   Mạch điều khiển tốc độ động cơ Encoder hiển thị lên màn hình LCD 1602 sử dụng vi điều khiển 89S52 Điện áp đầu vào 5VDC Code Và Mạch   Các bạn tải code , mạch mô phỏng theo link dưới đây nhé! http://drive.google.com/open?id=0B25yH-zlgPz4SmtramphVVZVVFk

Mừng Ngày Nhà Giáo Việt Nam 20-11-2016

Đăng bởi Đỗ Hữu Quang 30/10/2020

Mừng Ngày Nhà Giáo Việt Nam 20-11-2016     Chào mừng ngày nhà giáo việt nam 20-11-2016. Linh Kiện Điện Tử TuHu miễn phí ship toàn quốc áp dụng cho đơn hàng từ 200.000 đ trở lên. Không áp dụng cho những sản phẩm đã được ghi chú là không bán hàng online hoặc không được hưởng khuyến mãi. Quý khách chỉ được hưởng 1 khuyến mãi trong tất cả khuyến mãi của công ty chúng tôi . Ví dụ trong thời gian này chúng tôi...

Chất lượng hàng đầu
Chất lượng hàng đầu

Cam kết tất cả sản phẩm chính hãng 100%

Giao hàng siêu nhanh
Giao hàng siêu nhanh

Chúng tôi cam kết giao hàng trong 24h

Mua hàng tiết kiệm
Mua hàng tiết kiệm

Giảm giá & khuyến mãi với ưu đãi cực lớn

Hỗ trợ online 24/7
Hỗ trợ online 24/7

Gọi ngay 0941344233 để được tư vấn

zalo
Hotline
0962425005
Chat messenger