Bán hàng trực tuyến: 0941344233

Tất cả tin tức

Hướng dẫn làm biển LED HAPPY NEW YEAR

Đăng bởi Đỗ Hữu Quang 30/10/2020

Hướng dẫn làm biển LED HAPPY NEW YEAR     Video Sản phẩm:     I Chuẩn bị   - 1 Mạch LED HAPPY NEW YEAR http://dohuuquang.online/san-pham/1996/mach-led-happy-new-year-mach-dieu-khien-led-16-kenh-3a.html - 1 Cuộn LED liền dây phi 5 http://dohuuquang.online/san-pham/1749/led-lien-day-phi-5-xanh-duong-1-cuon-100-led-200g.html - 1 Cuộn LED liền dây phi 5 http://dohuuquang.online/san-pham/1748/led-lien-day-phi-5-do-1-cuon-100-led-200g.html - 1 Cuộn LED liền dây phi 5 http://dohuuquang.online/san-pham/1747/led-lien-day-phi-5-mau-trang-1-cuon-100-led-200g.html - 1 Cuộn LED liền dây phi 5 http://dohuuquang.online/san-pham/1746/led-lien-day-phi-5-xanh-la-1-cuon-100-led-200g.html - 1 Cuộn LED liền dây phi 5 http://dohuuquang.online/san-pham/1745/led-lien-day-phi-5-mau-vang-1-cuon-100-led-200g.html - 1 Nguồn tổ ong 5v- 5A http://dohuuquang.online/san-pham/2550/nguon-to-ong-5v-5a.html   II Làm Biển LED Các bạn tải File Corel Draw bên dưới nhé File mẫu 1:Tại đây   File mẫu 2: Tại đây File mẫu 3: Tại đây   File mẫu...

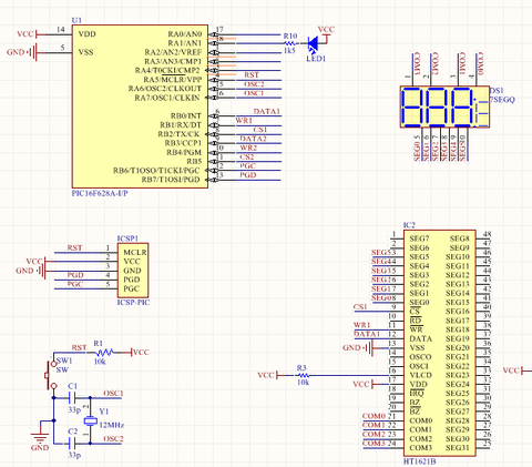
Hướng dẫn sử dụng LCD hiện số

Đăng bởi Đỗ Hữu Quang 30/10/2020

Hướng dẫn sử dụng LCD hiện số     Chào các bạn!!! Hôm nay mình muốn giới thiệu với các bạn cách sử dụng một loại LCD mới, loại LCD này rất nhỏ gọn nó có chức năng hiển thị số để giúp cho các bạn thiết kế những mạch hiện thị được nhỏ gọn hơn. Để hiện thị được trên chiếc LCD này thì các bạn cần một con IC để mã hóa cho nó đó là con HT1621. Cũng như một chiếc LCD bình...

Rút Thăm Trúng Thưởng

Đăng bởi Đỗ Hữu Quang 30/10/2020

THỂ LỆ CHƯƠNG TRÌNH RÚT THĂM TRÚNG THƯỞNG     1.Tên chương trình: “Tuần lễ vàng, hàng ngàn quà tri ân” 2. Hình thức khuyến mại: rút thăm trúng thưởng 3. Thời gian khuyến mại: Từ ngày 28/11/2016 4. Đối tượng hưởng khuyến mại: Khách hàng là sinh viên mua hàng tại cửa hàng TuHu 5. Hàng hóa dùng để khuyến mại: Đồng hồ đa năng DT9205M, vỏ sạc dự phòng 2 cell, vỏ sạc dự phòng 1 cell, tay hàn iron 40w, Phíp đồng A4, ột...

Hạn chế xung nhiễu trên đường tín hiệu

Đăng bởi Đỗ Hữu Quang 30/10/2020

Hạn chế xung nhiễu trên đường tín hiệu   Xung nhiễn điện trên đường truyền tín hiệu có thể phá hủy thiết bị điện tử trong cả môi trường kinh doanh và văn phòng. Nhiều người sử dụng đánh giá cao rủi ro từ xung nhiễu trên đường nguồn nhưng lại bỏ qua xung nhiễu trên đường tín hiệu. Bài viết này giải thích xung nhiễu được tạo ra như thế nào, làm thế nào chúng có khả năng tàn pha các thiết bị...

Hướng dẫn làm mạch điều khiển LED RGB

Đăng bởi Đỗ Hữu Quang 30/10/2020

Hướng dẫn làm mạch điều khiển LED RGB   Video DEMO     I Chuẩn Bị - 1 PIC 12F629 SMD: http://dohuuquang.online/san-pham/335/pic12f629isn-sop8.html - 1 Trở dán 10k SMD: http://dohuuquang.online/san-pham/1253/tro-dan-10k-0805-5-50c--tro-smd-103.html - 1 LM7805 SMD:   - 1 Diot 1N4007: http://dohuuquang.online/san-pham/275/m7-smd.html - 3 Tranzito C1815 SMD: http://dohuuquang.online/san-pham/549/2sc1815-smd-npn-hf.html - 3 Trở dán 1k: http://dohuuquang.online/san-pham/1252/tro-dan-1k-0805-5-50c--tro-smd-102.html - 1 KF301_2P: http://dohuuquang.online/san-pham/420/con2kf301-508mm.html Ngoài ra các bạn cần chuẩn bị thêm dụng cụ làm mạch in, mấy hàn mạch và 1 số đoạn dây điện nhé     II Mạch in và CODE Các bạn tải mạch in: Tại đây Các bạn tải CODE nạp cho chip: Ở đây   Các bạn nhìn ảnh bên dưới và...

Chất lượng hàng đầu
Chất lượng hàng đầu

Cam kết tất cả sản phẩm chính hãng 100%

Giao hàng siêu nhanh
Giao hàng siêu nhanh

Chúng tôi cam kết giao hàng trong 24h

Mua hàng tiết kiệm
Mua hàng tiết kiệm

Giảm giá & khuyến mãi với ưu đãi cực lớn

Hỗ trợ online 24/7
Hỗ trợ online 24/7

Gọi ngay 0941344233 để được tư vấn

zalo
Hotline
0962425005
Chat messenger