Hướng dẫn sử dụng LCD hiện số

Hướng dẫn sử dụng LCD hiện số
Chào các bạn!!!
Hôm nay mình muốn giới thiệu với các bạn cách sử dụng một loại LCD mới, loại LCD này rất nhỏ gọn nó có chức năng hiển thị số để giúp cho các bạn thiết kế những mạch hiện thị được nhỏ gọn hơn.
Để hiện thị được trên chiếc LCD này thì các bạn cần một con IC để mã hóa cho nó đó là con HT1621.
Cũng như một chiếc LCD bình thường chiếc LCD này cũng cần một đoạn code để xuất mã hiển thị lên LCD mình để kèm code ở đây các bạn tải về tham khảo nhé.
Các bạn xem: Tại đây
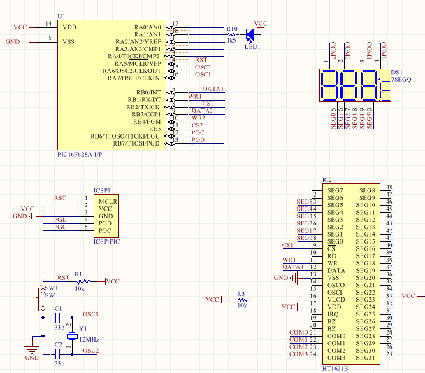
Bây giơ mình sẽ giới thiệu với các bạn một mạch đếm đơn giản sử dụng PIC 16F628 hiển thị lên LCD nhé.
I Chuẩn bị
- 1 IC 16F628
http://dohuuquang.online/san-pham/338/pic16f628aip.html
- 1 IC HT1621
- 1 LCD
- 1 Nút nhấn 2 chân
http://dohuuquang.online/san-pham/398/nut-nhan-2-chan.html
- 1 Trở 10k
http://dohuuquang.online/san-pham/668/tro-10k--14w-5-50-con1goi.html
- 1 Thạch anh 12Mhz
http://dohuuquang.online/san-pham/140/thach-anh-12mhz-cam-2-chan.html
II Sơ đồ nguyên lí và mạch in
Mình up Full PCB and Code: Tại đây
Mình chia sẻ toàn bộ File các bạn có thể tải về nghiên cứu và tham khảo nhé
Chúc các bạn thành công!!!