Bán hàng trực tuyến: 0941344233

Tất cả tin tức

[HỌC 8051] BÀI 5 : MẠCH ĐỒNG HỒ THỜI GIAN THỰC HIỂN THỊ LCD DÙNG DS1307

Đăng bởi Đỗ Hữu Quang 30/10/2020

HƯỚNG DẪN LÀM MẠCH ĐỒNG HỒ SỬ DỤNG AT89S52 VÀ DS1307 HIỂN THỊ LCD 16X2 Xin chào các bạn ^^ . Hôm nay mình xin giới thiệu với các bạn 1 ứng dụng khá hay của IC AT89S52 đó là mạch đồng hồ kết hợp với IC đếm thời gian thực DS 1307 . Nếu các bạn nào chưa rõ về IC này có thể tham khảo tại đây : DS1307 . OK !! bắt tay vào làm nào . I- CHUẨN BỊ Như thường...

[HỌC 8051] BÀI 6 : ĐIỀU KHIỂN NÚT NHẤN - MẠCH HIỂN THỊ SỐ 2 CHỮ SỐ BẤT KỲ

Đăng bởi Đỗ Hữu Quang 30/10/2020

HƯỚNG DẪN LÀM MẠCH RANDOM SỐ CÓ 2 CHỮ SỐ BẤT KỲ HIỂN THỊ 2 LED 7 THANH   Chào các bạn ^^ . Một phần trong việc học lập trình IC AT89S52 đó là việc giao tiếp và điều khiển nút nhấn . các bạn có thể lập trình để nút nhấn có tác dụng bật , tắt , chuyển hiệu ứng led .v...v.. ở đây mình làm 1 mạch ví dụ cho việc điều khiển nút nhấn đó là khi...

Hướng dẫn làm LED trái tim_V2

Đăng bởi Đỗ Hữu Quang 30/10/2020

Hướng dẫn làm LED trái tim_V2 Nhanh - Gọn - Nhẹ Chào các bạn!!! Hôm nay mình xin giới thiệu với các bạn cách để làm ra một sản phẩm LED trái tim tặng GẤU, bạn bè, người thân rất nhanh. Mạch LED này sẽ đơn giản hơn với các mạch LED trước rất nhiều. Đầu tiên mình xin giới thiệu với các bạn một loại sản phẩm đã có từ rất lâu rồi mà ít người biết đó chính là trở băng A09 Trên kia...

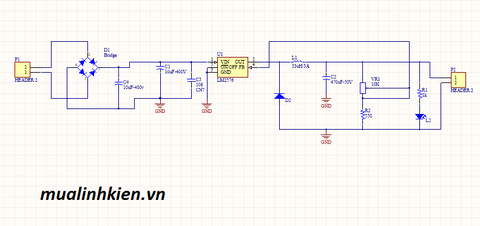
Hướng dẫn bạn tự lắp mạch nguồn chỉnh áp 1.5-30v dùng ic Lm2596HVS-Adj

Đăng bởi Đỗ Hữu Quang 30/10/2020

Hướng dẫn bạn tự lắp mạch nguồn chỉnh áp 1.5-30v dùng ic Lm2596HVS-Adj   1-Khái quát về mạch nguồn dùng ic Lm2596HVS-ADJ IC lm2596HVS-ADJ là ic Buck 3a của hãng Texas Instruments , ic này có dải điện áp hoạt động tương đối lớn, từ 4,5-60v, cho phép ta thiết kế những bộ nguồn với điện áp đầu vào cao, hoặc điện áp đầu vào có biên độ dao động lớn, mà đầu ra vẫn giữ được mức áp ra ổn định. Dòng tải ic đáp ứng...

BỘ THU PHÁT HỒNG NGOẠI SỬ DỤNG PT2248 - PT2249 10 KÊNH

Đăng bởi Đỗ Hữu Quang 30/10/2020

BỘ ĐIỀU KHIỂN THU PHÁT HỒNG NGOẠI 10 KÊNH SỬ DỤNG IC PT2248 - PT2249     Chào các bạn ^^ .Hôm nay mình sẽ giới thiệu đến các bạn mạch thu phát hồng ngoại 10 kênh sử dụng 2 IC PT2248 và IC PT2249 điều khiển led . Mình cũng để jump đực để bạn có thể khiển các thiết bị khác như motor hoặc tích hợp với các mạch khác . Bạn có thể dùng mạch này để chế ô tô...

Chất lượng hàng đầu
Chất lượng hàng đầu

Cam kết tất cả sản phẩm chính hãng 100%

Giao hàng siêu nhanh
Giao hàng siêu nhanh

Chúng tôi cam kết giao hàng trong 24h

Mua hàng tiết kiệm
Mua hàng tiết kiệm

Giảm giá & khuyến mãi với ưu đãi cực lớn

Hỗ trợ online 24/7
Hỗ trợ online 24/7

Gọi ngay 0941344233 để được tư vấn

zalo
Hotline
0962425005
Chat messenger