Hướng dẫn bạn tự lắp mạch nguồn chỉnh áp 1.5-30v dùng ic Lm2596HVS-Adj
Đăng bởi Đỗ Hữu Quang 30/10/2020

Hướng dẫn bạn tự lắp mạch nguồn chỉnh áp 1.5-30v dùng ic Lm2596HVS-Adj
1-Khái quát về mạch nguồn dùng ic Lm2596HVS-ADJ
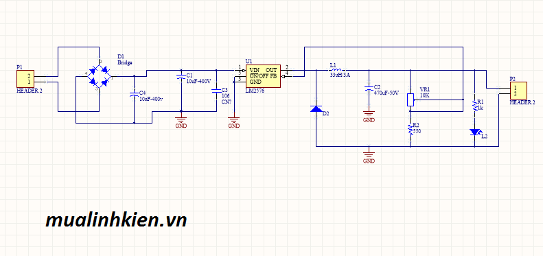
- IC lm2596HVS-ADJ là ic Buck 3a của hãng Texas Instruments , ic này có dải điện áp hoạt động tương đối lớn, từ 4,5-60v, cho phép ta thiết kế những bộ nguồn với điện áp đầu vào cao, hoặc điện áp đầu vào có biên độ dao động lớn, mà đầu ra vẫn giữ được mức áp ra ổn định. Dòng tải ic đáp ứng được ở mức khá, đủ dùng cho các dự án nhỏ của chúng ta.
2-Linh kiện cần có để làm mạch
- - 2 Tụ điện 400V-10UF
- - 1 IC lM2596HVS-ADJ
- - 1 Diode cầu 5A
- - 1 Led phi 5
- - 1 Trở dán 1k
- - 1 Trở dán 510 om
- - 1 Tụ 50V-470UF
- - 1 Diode 1N5822
- - 2 KF301-2P
- - 1 Biến trở vi chỉnh 10K
- - 1 Cuộn cảm xuyến 3A 33uH
3-Sơ đồ mạch
4-Pcb
5-Mạch thực tế
Lưu ý: Mạch nguồn sử dụng điện áp đầu vào từ 5-30v xoay chiều hoặc 5-48v 1 chiều, không cấp nguồn vượt quá dải điện áp này
6- Mạch In và file nguyên lý tải tại đây
Mọi thắc mắc liên hệ facebook Chu Tiến Thịnh http://www.facebook.com/thinh.chutien