Bán hàng trực tuyến: 0941344233

Tất cả tin tức

Hướng dẫn làm mạch trái tim I Love You 4 màu

Đăng bởi Đỗ Hữu Quang 30/10/2020

Hướng dẫn làm mạch trái tim "I Love You" 4 màu I, CHUẨN BỊ Danh sách linh kiện có trong mạch: - 1 PCB mạch trái tim I Love You - 1 IC 89S52 - 1 Đế pin 40 - 1 74HC595 cắm - 3 trở cắm 100 Ohm - 4 trở cắm 150 Ohm - 1 trở cắm 10 kOhm - 24 trở cắm 220 Ohm - 1 trở băng 4k7 hoặc 10k - 1 thạch anh 12Mhz hoặc 8Mhz - 2 tụ 33p - 1 tụ hóa 1uF 50V hoặc 2.2uF - 1 jack DC 5.5 - 58 led đỏ siêu sáng 3mm - 8 led xanh dương siêu sáng 3mm - 8 led vàng siêu sáng 3mm - 8 led xanh lá siêu sáng 3mm (Ngoài ra còn chuẩn...

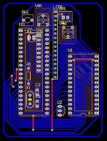
Hướng dẫn làm cảm biến nhiệt độ dùng LM35 + 8051

Đăng bởi Đỗ Hữu Quang 30/10/2020

Hướng dẫn làm cảm biến nhiệt độ dùng LM35 + 8051 (89S52)     Chuẩn bị: - 1 IC 89S52 + đế cắm - 1 LM 35 - 1 LCD 1602 - 1 ADC 0808 + đế cắm - 2 Biến trở tam giác 10k - 1 Thạch anh 12Mhz - 2 Tụ gốm 33p - 1 Tụ hóa 10uF-25v - 1 Nút nhấn 2p - 1 Trở 10k- 1/4W - 1 Thanh Jump đực vuông - 1 Thanh Jump đực thẳng - 1 Thanh Jump cái thẳng - 1 Dây trắng 2P - Nguồn 5v-1A + Jack nối nguồn DC 5.5 ( Ngoài ra còn các dụng cụ làm mạch in: Phíp đồng, bột sắt, máy hàn, máy...

Hướng dẫn làm CUBE ĐA MÀU 3x3x3

Đăng bởi Đỗ Hữu Quang 30/10/2020

Hướng dẫn làm CUBE ĐA MÀU 3x3x3 Video Update:   I, CHUẨN BỊ Danh sách linh kiện có trong mạch: - 1 Jump đực đơn 2.54 - 1 Tụ 1uF hoặc 4.7uF - 2 Tụ gốm 33p - 1 Thạch anh 12Mhz - 1 Trở cắm 4K7 - 1 Đế pin 40 - 1 IC 89S52 đã nạp code cube 3x3x3 - 1 Trở băng 4K7 hoặc 10K - 1 Jack DC 5.5 - 3 Tranzitor A1015 - 27 Trở dán 220 Ohm hoặc Trở cắm 220 Ohm - 3 Trở dán 1kOhm (Ngoài ra chuẩn bị mỏ hàn, thiếc hàn,...

Hướng dẫn làm khung CUBE ĐA MÀU 3x3x3

Đăng bởi Đỗ Hữu Quang 30/10/2020

Hướng dẫn làm khung CUBE ĐA MÀU 3x3x3 Video sản phẩm :     I, CHUẨN BỊ - Đinh sắt 1 cm hoặc 2cm - Thanh gỗ dẹt dài khoảng 10 đến 15cm, dày khoảng 5 đến dưới 10mm - Kìm cắt, kìm kẹp - Dây thép (mình thì dùng loại thép bề ngoài xám xám cho rẻ và dễ hàn) - Giấy giáp - Tấm formic làm đế cube - Thiếc hàn và mỏ hàn - 27 con led RGB Anot (Dương chung)   II, QUY TRÌNH   - Dây thép bạn dùng giấy giáp...

Hướng dẫn làm mạch nháy nhạc dùng AN6884

Đăng bởi Đỗ Hữu Quang 30/10/2020

Hướng dẫn làm mạch nháy nhạc dùng AN6884       Chuẩn bị: - 1 IC AN6884 http://dohuuquang.online/san-pham/328/an6884-ic-nhay-theo-nhac.html - 1 biến trở tam giác 10k http://dohuuquang.online/san-pham/73/bien-tro-tam-giac-10k-103.html - 1 Tụ hóa 10uF-25v http://dohuuquang.online/san-pham/586/tu-hoa-25v-10uf.html - 1 Tụ hóa 2,2uF-50v http://dohuuquang.online/san-pham/193/tu-hoa-50v-22uf.html - 1 Trở 10k-1/4w http://dohuuquang.online/san-pham/712/tro-10k-14w-5-50-con1goi.html - 1 Trở 2k2-1/4w - 10 Led đỏ đục phi 5 http://dohuuquang.online/danh-muc-san-pham/466_led-phi-5.html - 2 Header 2P đực thẳng http://dohuuquang.online/san-pham/1060/header-2p-xh2542p-loai-duc-thang.html ( Ngoài ra các bạn nên chuẩn bị thêm nguồn 9v-DC, các dụng cụ làm mạch in như:bàn là,khoan,phíp đồng,bột sắt,giấy in nhiệt,...) Chúng ta cùng bắt đầu nhé:     Sơ đồ nguyên lí:   Hình ảnh mạch trên Altium: Hình ảnh mô phỏng linh kiện 3D :   Mạch...

Chất lượng hàng đầu
Chất lượng hàng đầu

Cam kết tất cả sản phẩm chính hãng 100%

Giao hàng siêu nhanh
Giao hàng siêu nhanh

Chúng tôi cam kết giao hàng trong 24h

Mua hàng tiết kiệm
Mua hàng tiết kiệm

Giảm giá & khuyến mãi với ưu đãi cực lớn

Hỗ trợ online 24/7
Hỗ trợ online 24/7

Gọi ngay 0941344233 để được tư vấn

zalo
Hotline
0962425005
Chat messenger