Hướng dẫn làm cảm biến nhiệt độ dùng LM35 + 8051
Đăng bởi Đỗ Hữu Quang 30/10/2020
Hướng dẫn làm cảm biến nhiệt độ dùng LM35 + 8051 (89S52)

Chuẩn bị:
- 1 IC 89S52 + đế cắm
- 1 LM 35
- 1 LCD 1602
- 1 Thạch anh 12Mhz
- 2 Tụ gốm 33p
- 1 Tụ hóa 10uF-25v
- 1 Nút nhấn 2p
- 1 Trở 10k- 1/4W
- 1 Dây trắng 2P
- Nguồn 5v-1A + Jack nối nguồn DC 5.5
( Ngoài ra còn các dụng cụ làm mạch in: Phíp đồng, bột sắt, máy hàn, máy khoan mạch,...)
Hình ảnh một số linh kiện:

LCD 1602

ADC 0808

Dip 28

Jack DC nối nguồn 5.5
Sơ đồ nguyên lí:

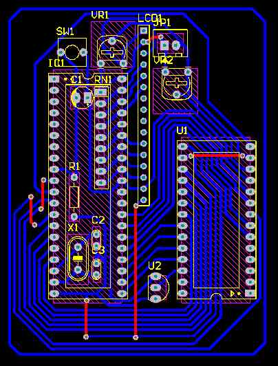
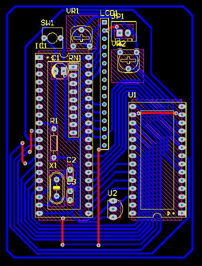
Hình ảnh 3D:



Hướng dẫn lắp linh kiện:

Các bạn tải File mô phỏng và code: Tại Đây
Mạch in: Tại đây
Để lại bình luận của bạn cho chúng tôi
nam Trả lời
có code không ạ, cho em xin với, em cảm ơn
21 April, 2021 03:15 PM