Bán hàng trực tuyến: 0941344233

Tất cả tin tức

Thay đổi phím tắt xoay linh kiện trên Altium 16.1.9 - 16.1.10

Đăng bởi Đỗ Hữu Quang 30/10/2020

Thay đổi phím tắt xoay linh kiện trên Altium 16.1.9 - 16.1.10   Xin chào các bạn, hôm nay mình viết bài viết hướng dẫn thay đổi phím tắt xoay linh kiện mặc định khi cài đặt các phiên bản Altium từ 16.1.8 trở lên (Ctrl + Space) về trở lại như các phiên bản thấp hơn (Space).     Bước 1: Khởi động Altium. Bước 2: Tạo một file nguyên lý mới.   Bước 3: Chọn DXP -> Customize.   Bước 4: Trong Tab Categories chọn thẻ SCH Interactive Shortcuts   Bước 5: Trong thẻ Command ta kéo...

[ HỌC 8051 ] BÀI 2 : LẬP TRÌNH LED 7 THANH

Đăng bởi Đỗ Hữu Quang 30/10/2020

HƯỚNG DẪN LẬP TRÌNH LED 7 THANH SỬ DỤNG 8051 Đếm từ 00-99     xin chào các bạn ! hôm nay mình xin giới thiệu đến các bạn mạch học lập trình 2 led 7 thanh . các bạn có thể sử dụng để học lập trình hiển thị led 7 thanh và đếm số từ 0 - 99 I-CHUẨN BỊ các bạn có thể mua linh kiện bằng cách click thẳng vào linh kiện để đặt mua ^^ : 1- Jack DC 5.5 2- Đèn LED 3- Trở 330...

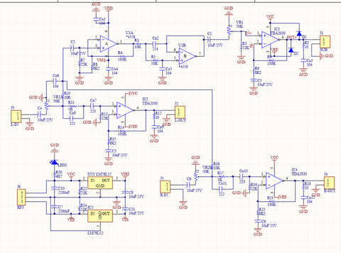
Hướng dẫn làm mạch loa TDA2030 2.1

Đăng bởi Đỗ Hữu Quang 30/10/2020

Hướng dẫn làm mạch loa TDA2030 2.1 I, Video test (bản V1) (Do âm sub khá trầm nên điện thoại mình thu không rõ lắm :))) )       II, Giới thiệu về mạch loa TDA2030 2.1 - Mạch tda2030 2.1 sử dụng nguồn đối xứng 12V 3A xoay chiều với bản bản V1 và sử dụng nguồn 12V đối xứng 1 chiều với bản V2. - Mạch gồm có 2 loa vệ tinh Trái Phải và 1 loa Sub ở trung tâm tăng cường âm trầm. -...

Nhận Làm Đồ Án Dự Án Điện Tử 200.000 vnđ

Đăng bởi Đỗ Hữu Quang 30/10/2020

Nhận Làm Đồ Án Dự Án Điện Tử 200.000 vnđ   LH:Kĩ Thuật Dự Án:0962025005 Mail: thietkemachtuhu@gmail.com   Nhận Làm Đồ Án Sinh Viên Giá Rẻ Chúng tôi nhận làm tất cả bài tập lớn và đồ án tốt nghiệp đồ án thạc sĩ liên quan tới điện tử lập trình và vẽ mạch với mức giá rẻ nhất thị trường từ 100.000 trở lên tùy vào từng mức độ khó dễ khác nhau. Đối với các bạn sinh viên muốn làm bài tập hay đồ án...

Hướng dẫn làm đèn pin giá 10k

Đăng bởi Đỗ Hữu Quang 30/10/2020

Hướng dẫn làm đèn pin giá 10k Siêu đẹp - Siêu sáng - Siêu độc   I Giởi thiệu: Hiện nay tình trạng mất điện trong đêm ngày càng phổ biến, một số lúc chúng ta cần 1 chiếc đèn pin mà các bạn lại không có, nhiều khi đi mua thì giá lại rất cao mà nhiều khi thì không có thời gian đi mua vì không biết chỗ nào để mua. Cùng với tình trạng sử dụng smatphone ngày càng nhiều, các bạn...

Chất lượng hàng đầu
Chất lượng hàng đầu

Cam kết tất cả sản phẩm chính hãng 100%

Giao hàng siêu nhanh
Giao hàng siêu nhanh

Chúng tôi cam kết giao hàng trong 24h

Mua hàng tiết kiệm
Mua hàng tiết kiệm

Giảm giá & khuyến mãi với ưu đãi cực lớn

Hỗ trợ online 24/7
Hỗ trợ online 24/7

Gọi ngay 0941344233 để được tư vấn

zalo
Hotline
0962425005
Chat messenger