Bán hàng trực tuyến: 0941344233

Tất cả tin tức

Mạch sử dụng vi điều khiển họ 8051 đo nhiệt độ hiển thị LED 7 thanh dùng cảm biến LM35

Đăng bởi Đỗ Hữu Quang 30/10/2020

Đo nhiệt độ hiển thị LED 7 thanh dùng LM35(Vi điều khiển 8051)     Chuẩn bị: Để mua linh kiện các bạn chỉ cần ấn vào tên linh kiện bên dưới để đặt mua hàng online nhé - 1 IC 89s52 + Đế cắm 40chân - 1 ADC 0808 + Đế cắm 28 chân rộng - 1 LED 7 thanh Anot chung 0.56 - 1 LM 35 - 4 Tranzito A1015 - 8 Trở 330 ôm-1/4W - 4 Trở 1k-1/4W - 1 Trở 10k-1/4W - 3 Tụ hóa 10uF - 1 Tụ hóa 0,1uF - 2 Tụ gốm 104 - 2 Tụ gốm 33 - 1 Thạch anh 12Mhz - 1 LM7805 - 1 Nút nhấn 2 chân -...

Hướng dẫn làm mạch nguồn 5V - 3V3 ( Siêu nhỏ - Siêu tiết kiệm )

Đăng bởi Đỗ Hữu Quang 30/10/2020

Hướng dẫn làm mạch nguồn 5V - 3V3 ( Siêu nhỏ - Siêu tiết kiệm )   I-Linh kiện lắp mạch nguồn 5v-3v3 -Chú thích: Quy khách mua linh kiện theo list dưới đây để lắp ráp mạch TDA7297. List linh kiện lắp ráp: - 1 AMS 1117-5v. - 1 AMS 1117-3v3. - 2 Tụ gốm dán 104. - 1 Tụ gốm dán 106. - 1 LED dán xanh lá 0805. - 1 Jack DC 5.5 cái. - 1 Thanh Jumer đực đơn 2.54. Ngoài ra các bạn cần thêm các dụng cụ làm mạch in thủ công.... II-Sơ đồ nguyên lí mạch...

Cách Tính Trở Cho Led

Đăng bởi Đỗ Hữu Quang 30/10/2020

Cách Tính Trở Cho Led Phần mềm tính trở cho led Các bạn tính theo link dưới đây: http://ledcalc.com/#calc Nguồn: http://ledcalc.com   Hướng dẫn tính trở cho led   -  Led hoạt động ở mức 1,8 đến 3V dòng 10 đến 20mA. -  Nếu bạn lấy led ( thường loại 3V ) cắm vào nguồn 5V ===> led sẽ hỏng . -  Nếu muốn tính điện trở hạn dòng cho led ( để nó không hỏng và hoạt động bình thường ở 5V ) thì : Giá trị điện trở nhỏ...

Tám loại sơ đồ mạch cho bạn biết các chức năng cơ bản của bóng bán dẫn

Đăng bởi Đỗ Hữu Quang 30/10/2020

Bài viết này cho các bạn mới bắt đầu thu thập thông tin về các bóng bán dẫn Transistor , qua các ví dụ bằng hình ảnh, hy vọng các bạn có thể hiểu và bắt đầu sử dụng được các bóng bán dẫn. 1.Đóng ngắt với  transistor nghịch npn C1815   2.Đóng cắt với  trasistor thuận pnp A1015 3. Khuếch đại 4.Khuếch đại tín hiệu 5.Nhân tín hiệu 6.Cộng tín hiệu 7.H-bridge 8.Mạch tạo xung đa hài  

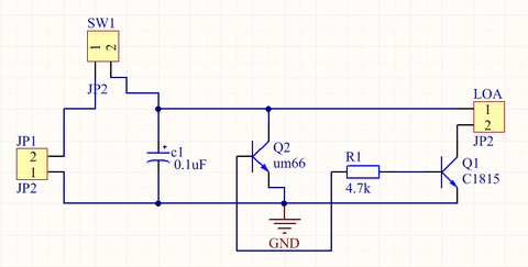
Hướng dẫn làm mạch um66t

Đăng bởi Đỗ Hữu Quang 30/10/2020

ướng Dẫn Làm Mạch Um66t   I Linh kiện lắp mạch IC nhạc Um66T: Các bạn kích vào link dưới đây để tìm hiểu rõ chi tiết linh kiện nhé! 1, UM66(x1) http://dohuuquang.online/search_top/key/UM66.html 2, C1815(x1) http://dohuuquang.online/san-pham/247/2sc1815-dip-npn.html 3, Điện trở 1/4 w 4k7 ôm(x1) http://dohuuquang.online/san-pham/720/tro-4k7-14w-5-50-con1goi.html 4,tụ điện 0.1uF(x1) http://dohuuquang.online/san-pham/509/tu-hoa-50v-01uf.html 5, Công tắc (x1) http://dohuuquang.online/san-pham/1390/cong-tac-gat-3-chan-ss12d01.html 6, loa 8 ôm 10w(x1) http://dohuuquang.online/san-pham/2213/loa-8-om-10w-loa-10w-8-om--loa.html 7, Jump đực đơn(x1) http://dohuuquang.online/san-pham/122/jump-duc-don-1x40-254-loai-thang.html 8, Pin con thỏ(x2) +đế pin (x1) http://dohuuquang.online/search_top/key/pin+con+th%E1%BB%8F.html Chú ý: Chân của Um66 và C1815   II Sơ đồ nguyên lý Mạch UM66T Tính năng : + 64 – note Rom + Điện áp hoạt động : 1.3V ~ 3.3V(ổn định ở...

Chất lượng hàng đầu
Chất lượng hàng đầu

Cam kết tất cả sản phẩm chính hãng 100%

Giao hàng siêu nhanh
Giao hàng siêu nhanh

Chúng tôi cam kết giao hàng trong 24h

Mua hàng tiết kiệm
Mua hàng tiết kiệm

Giảm giá & khuyến mãi với ưu đãi cực lớn

Hỗ trợ online 24/7
Hỗ trợ online 24/7

Gọi ngay 0941344233 để được tư vấn

zalo
Hotline
0962425005
Chat messenger