Hướng dẫn làm mạch um66t

ướng Dẫn Làm Mạch Um66t
I Linh kiện lắp mạch IC nhạc Um66T:
Các bạn kích vào link dưới đây để tìm hiểu rõ chi tiết linh kiện nhé!
1, UM66(x1)
http://dohuuquang.online/search_top/key/UM66.html
2, C1815(x1)
http://dohuuquang.online/san-pham/247/2sc1815-dip-npn.html
3, Điện trở 1/4 w 4k7 ôm(x1)
http://dohuuquang.online/san-pham/720/tro-4k7-14w-5-50-con1goi.html
4,tụ điện 0.1uF(x1)
http://dohuuquang.online/san-pham/509/tu-hoa-50v-01uf.html
5, Công tắc (x1)
http://dohuuquang.online/san-pham/1390/cong-tac-gat-3-chan-ss12d01.html
6, loa 8 ôm 10w(x1)
http://dohuuquang.online/san-pham/2213/loa-8-om-10w-loa-10w-8-om--loa.html
7, Jump đực đơn(x1)
http://dohuuquang.online/san-pham/122/jump-duc-don-1x40-254-loai-thang.html
8, Pin con thỏ(x2) +đế pin (x1)
http://dohuuquang.online/search_top/key/pin+con+th%E1%BB%8F.html
Chú ý: Chân của Um66 và C1815
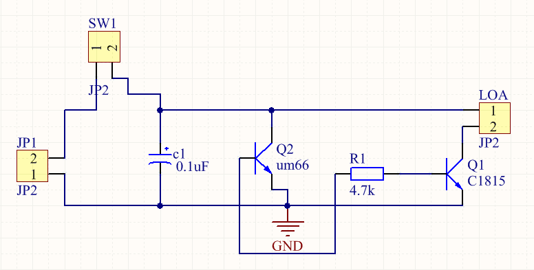
II Sơ đồ nguyên lý Mạch UM66T
Tính năng :
+ 64 – note Rom
+ Điện áp hoạt động : 1.3V ~ 3.3V(ổn định ở điện áp 3v)
+ Đầu ra phát loa có thể trực tiếp hoặc thông qua bộ khuếch đại.
+ Mạch dao động bằng điện trở
+ Tự động reset…(lặp lại)
Sơ đồ nguyên lý:
Bao gồm khối như sau :
+ Khối nguồn : Cung cấp ổn định nguồn trong khoảng 3V, Tụ lọc nguồn C
+ Khối phát nhạc : Dùng UM66T XXL. Có chân 2 là chân nguồn (+), Chân 1 là chân nguồn (-), Chân 3 là chân tín hiệu đầu ra.
+ Khối khuếch đại và loa : Dùng để khuếch đại tín hiệu từ UM66T để đạt được công suất lớn ra loa.
+ Khối On/off : Dùng công tắc tắt mở để bật tắt nhạc.
III Hình ảnh mô phỏng thiết kế mạch trên altium IC nhạc UM66T:
IV Mạch in hướng dẫn lắp linh kiện IC nhạc UM66T:
Chú ý: mỗi con ic um 66TXXL đã được lập trình một bản nhạc khác nhau!
Danh sách bản nhạc của ic um 66TXXL để các bạn chọn:
UM66T01 L/S : Jingle Bells + Santa Claus Is Coming to Town + We Wish You a Merry X'mas
UM66T02 L/S : Jingle Bells
UM66T04 L/S : Jingle Bells + Rudolph, The Red nosed Reindeer + Joy to the World
UM66T05 L/S : Home Sweet Home
UM66T06 L/S : Let Me Call you Sweetheart
UM66T08 L/S : Happy Birthday to you
UM66T09 L/S : Wedding March Mendelssohn
UM66T11 L/S : Love Me Tender. Love Me True
UM66T13 L/S : Easter Parade
Với IC này chúng ta có thể ứng dụng cho : Báo hiệu mở cửa, đồ chơi, nhạc điện thoại.
Các bạn tải mạch in: Tại đây!
CHÚC CÁC BẠN THÀNH CÔNG -_-