Bán hàng trực tuyến: 0941344233

Tất cả tin tức

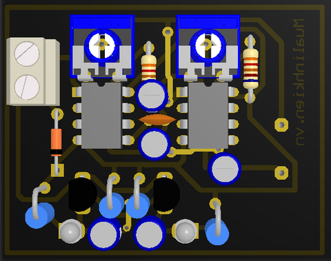
Hướng dẫn làm mạch loa LA4440

Đăng bởi Đỗ Hữu Quang 30/10/2020

Hướng dẫn làm mạch loa LA4440 I, Mô tả: 1, LA4440 là hai kênh âm thanh khuếch đại công suất IC sẵn có trong các kênh truyền hình kép cho phép nó cho âm thanh stereo và các ứng dụng khuếch đại cầu. Ở chế độ kép nó mang lại cho 6 W cho mỗi kênh và trong chế độ cầu nối đầu ra 19 W. Nó có từ chối gợn tốt 46dB, tiếng ồn còn nhỏ, được xây dựng trong quá áp và tăng...

Làm mạch cảm biến âm thanh

Đăng bởi Đỗ Hữu Quang 30/10/2020

Mạch cảm biến âm thanh     I-Chuẩn Bị Linh Kiện -Lm358 sop8 -Led dán 0805 -Biến trở tam giác 10k -Trở dán 10k 0805 -Trở dán 1k 0805 -Tụ dán 104 0805 -phíp thủy tinh 2 mặt -micro II-Thực hiện. -Sơ đồ nguyên lý: -mạch pcb: Hình ảnh mô phỏng 3d Tải mạch in tại đây Chúc các bạn thành công!

Hướng dẫn làm còi hú cảnh sát

Đăng bởi Đỗ Hữu Quang 30/10/2020

Hướng dẫn làm Còi Hú Xe Cảnh Sát   Các bạn có thể hàn trên PCB đục lỗ hoặc làm mạch in cũng được vì mạch này khá đơn giản Chuẩn bị: - 2 IC NE 555 - 2 Đế cắm ic 8 chân - 1 Biến trở tam giác 50k - 1 Biến trở tam giác 100k - 2 Trở cắm 2k2- 1/4W - 1 Tụ hóa 47uF - 1 Tụ hóa 0,1uF - 1 Tụ gốm 102 - 1 Còi chip 5v - 1 Diot 1N4007 - 1 KF 301_2P - 2 Tranzito 9014 - 2 Led phi 3 - 2 Trở cắm 510 ôm - 1/4W - 2 Trở cắm 33k-1/4W -...

Hướng dẫn xuất Gerber từ Altium Designer

Đăng bởi Đỗ Hữu Quang 30/10/2020

Hướng dẫn xuất Gerber từ Altium Designer   1. Đặt tọa độ 0 cho mạch: 2. Xuất Gerber: File -> Fabrication Outputs -> Gerber Files     Lựa chọn như trong ảnh Chọn OK là xong

Thông Số Kĩ Thuật PCB

Đăng bởi Đỗ Hữu Quang 30/10/2020

Thông Số Kĩ Thuật PCB * Thông số kỹ thuật PCB chúng tôi có thể gia công :

Chất lượng hàng đầu
Chất lượng hàng đầu

Cam kết tất cả sản phẩm chính hãng 100%

Giao hàng siêu nhanh
Giao hàng siêu nhanh

Chúng tôi cam kết giao hàng trong 24h

Mua hàng tiết kiệm
Mua hàng tiết kiệm

Giảm giá & khuyến mãi với ưu đãi cực lớn

Hỗ trợ online 24/7
Hỗ trợ online 24/7

Gọi ngay 0941344233 để được tư vấn

zalo
Hotline
0962425005
Chat messenger