Hướng dẫn làm led trái tim
Hướng dẫn làm led trái tim
I - Chuẩn bị
- 1 PCB led trái tim
- 1 chip 89S52
- 1 đế chip 89S52 ( 40 chân)
- 1 tụ hóa 10uF-25v
- 1 gói trở 330 (50 con)
- 1 điện trở 10K
- 1 thạch anh 12MHZ
- 2 tụ gốm 33pF
- 1 tụ gốm 104
- 1 nút bấm 4 chân ( 6x6x5 )
- 40 led xanh dương phi 3
- 1 Jack DC 5.5 cái
( Chưa bao gồm nguồn nhé sử dụng Nguồn 5v - 1A )
II - Hình ảnh một số linh kiện cần lưu ý khi lắp ráp mạch:

IC 89S52

Led phi 5
Các bạn lưu ý led sẽ có 2 chân ( Chân dài là chân dương, Chân ngắn là chân âm). Ở mạch này chúng ta sử dụng dương chung nên sẽ nối tất cả các chân dương với nhau nhé.

Tụ hóa 10uF-25v
Tụ của chúng ta cũng phân biệt chiều âm với chiều dương các bạn nhé ( Chân dài là chân dương, Chân ngắn là chân âm)
III - Sơ đồ nguyên lí:

IV - Mạch mô phỏng 3D trên Altium:

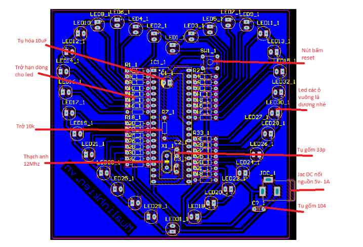
V - Mạch in hướng dẫn lắp linh kiện:
(Các bạn nhìn theo mạch dưới đây để lắp mạch nhé)

Tải code: Tại đây
Chúc các bạn thành công!!!
Để lại bình luận của bạn cho chúng tôi
Invinia Trả lời
[url=https://newfasttadalafil.com/]buy cialis online forum[/url] Eilgru Viagra Come Usarlo Cialis Antabuse Greece acheter du cialis au maroc https://newfasttadalafil.com/ - Cialis Propecia Peligro
11 June, 2022 03:39 PM