Bán hàng trực tuyến: 0941344233

Tất cả tin tức

Mạch Mô Phỏng Đèn Giao Thông Ngã Tư - Arduino

Đăng bởi Nguyễn Văn Thuyên 29/06/2022

Mạch Mô Phỏng Đèn Giao Thông Ngã Tư - Arduino I, Mô tả: 1, Arduino UNO R3 là một loại bo mạch vi điều khiển, được sử dụng phổ biến trong họ Arduino. Chúng được phát hành vào năm 2011, và là phiên bản thứ 3 mới nhất của bảng Arduino. 2, LED 7 đoạn: - Mỗi đèn led 7 đoạn có chân đưa ra khỏi hộp hình vuông. Mỗi một chân sẽ được gán cho một chữ cái từ a đến g tương ứng với mỗi led. Những chân khác được nối lại với nhau...

Mạch Ứng Dụng Cho Đếm Sản Phẩm Hoặc Quản Lý Số Xe Ra-Vào

Đăng bởi Nguyễn Văn Thuyên 29/06/2022

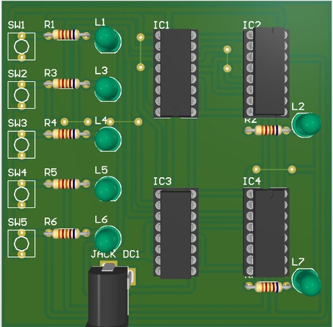
Mạch Ứng Dụng Cho Đếm Sản Phẩm Hoặc Quản Lý Số Xe Ra-Vào I, Mô tả: 1, Nguyên lý hoạt động: Cảm biến hồng ngoại sẽ nhận tín hiệu khi có vật cản và đếm số hiển thị trên LED 7 đoạn. 2, LED 7 đoạn: - Mỗi đèn led 7 đoạn có chân đưa ra khỏi hộp hình vuông. Mỗi một chân sẽ được gán cho một chữ cái từ a đến g tương ứng với mỗi led. Những chân khác được nối lại với nhau thành một...

Mạch Kiểm Tra 5bit Chẵn-Lẻ Sử Dụng 74HC151 và 74HC153

Đăng bởi Nguyễn Văn Thuyên 29/06/2022

Mạch Kiểm Tra 5bit Chẵn-Lẻ Sử Dụng 74HC151 và 74HC153 I, Mô tả: 1, 74HC151 là bộ ghép kênh 8 bit với tám đầu vào nhị phân (I0 đến I7), ba đầu vào chọn (S0 đến S2) và một đầu vào cho phép (E). Một trong tám đầu vào nhị phân được chọn bởi các đầu vào được chọn và chuyển đến các đầu ra bổ sung (Y và Y). A CAO trên E buộc đầu ra Y THẤP và đầu ra Y...

Hướng dẫn cài đặt phần mềm CodeVision AVR Advanced 3.12

Đăng bởi Nguyễn Văn Thuyên 13/06/2022

CodevisionAVR 3.12 là một trình biên dịch chéo C và Lệnh hợp ngữ assembly môi trường phát triển tích hợp và bộ tạo chương trình tự động được thiết kế cho họ các vi điều khiển AVR của Atmel. Chương trình có thể chạy trên các hệ điều hành 2000, XP, Vista và Windows 7 32/64 bit. Link tải phần mềm: GGDriver Đầu tiên các bạn tải file chứa phần mềm ở link trên. Bước 1: Các bạn tắt hết các phần mềm diệt Virus trên...

Hướng dẫn cài phần mềm PIC CCS lập trình PIC

Đăng bởi Nguyễn Văn Thuyên 24/05/2022

Giới thiệu phần mềm PIC CCS: Phần mềm CCS là trình biên dịch lập trình bằng ngôn ngữ C cho dòng vi điều khiển PIC. Phần mềm CCS 5 còn là sự tích hơp của 3 trình biên dịch riêng biệt cho 3 dòng PIC khác nhau: PCB cho dòng OIC 12bit opcodes, PCM cho dòng PIC 14 bit opcodes và PCH cho dòng PCI 16 và 18 bit. Hướng dẫn cài đặt CCS 5 cho windows: Link tải CCS 5 Full crack Đầu tiên các...

Chất lượng hàng đầu
Chất lượng hàng đầu

Cam kết tất cả sản phẩm chính hãng 100%

Giao hàng siêu nhanh
Giao hàng siêu nhanh

Chúng tôi cam kết giao hàng trong 24h

Mua hàng tiết kiệm
Mua hàng tiết kiệm

Giảm giá & khuyến mãi với ưu đãi cực lớn

Hỗ trợ online 24/7
Hỗ trợ online 24/7

Gọi ngay 0941344233 để được tư vấn

zalo
Hotline
0962425005
Chat messenger